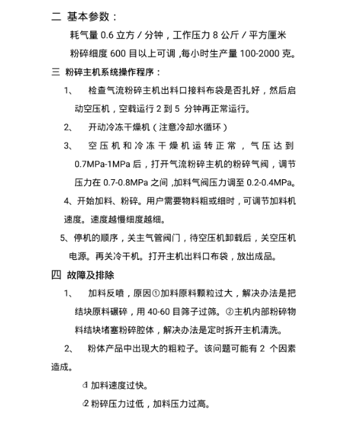
电话:
13815113711
手机:
13815113711
邮箱地址:
公司地址:
宜兴市丁蜀镇任墅工业园东区
网站首页
关于我们
产品展示
实验型超音速气流粉碎机MX-50
第三代气流粉碎机
刚玉陶瓷辊破机
工程案例
新闻资讯
公司新闻
行业动态
在线留言
联系我们
当前位置:
首页
>>
产品展示
>>
实验型超音速气流粉碎机MX-50
>>
实验型超音速气流粉碎机
产品展示
PRODUCT
实验型超音速气流粉碎机MX-50
第三代气流粉碎机
刚玉陶瓷辊破机
联系我们
contact us
全国咨询热线
13815113711
宜兴市聚能超细粉碎设备有限公司
联系人:夏经理
手机:13815113711
地址:宜兴市丁蜀镇任墅工业园东区
实验型超音速气流粉碎机MX-50
分享至:
实验型超音速气流粉碎机
上一篇: 第一篇
下一篇:
MX-50型
推荐信息
28/08/2022 |
MX-50型
28/08/2022 |
实验型超音速气流粉碎机
相关产品
MX-50型